长辈版
无障碍
搜索输入框
智能问答
首页
领导之窗
办事服务
资讯中心
政务公开
解读回应
互动交流
政府数据
走进金安
首页
领导
办事服务
资讯
公开
解读
互动
数据
走进
当前位置:
首页
>
政务公开
> 金安区民政局
>
重点领域公开
>
社会救助和社会福利
>
社会福利
>
未成年人保护
索
引
号:
/202406-00025
信息分类:
未成年人保护
内容分类:
民政、扶贫、救灾、优抚
发文日期:
2026-01-05
发布机构:
金安区民政局
生成日期:
2026-01-05
来源单位:
金安区民政局
生效时间:
废止时间:
名
称:
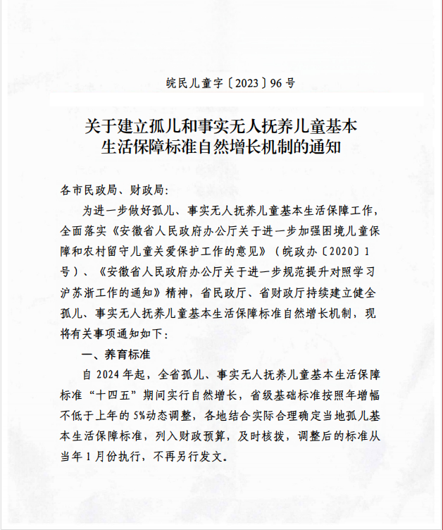
《关于建立孤儿和事实无人抚养儿童基本生活保障标准自然增长机制的通知》
文
号:
关
键
词:
《关于建立孤儿和事实无人抚养儿童基本生活保障标准自然增长机制的通知》
发布时间:2026-01-05 16:03
信息来源:金安区民政局
阅读次数:
次
我要纠错
打印
【字体:
大
中
小
】
文件下载
政策咨询
如果您对该政策文件有疑问,可以拨打标题上方的电话咨询相关部门。
标签: