长辈版
无障碍
搜索输入框
智能问答
首页
领导之窗
办事服务
资讯中心
政务公开
解读回应
互动交流
政府数据
走进金安
首页
领导
办事服务
资讯
公开
解读
互动
数据
走进
当前位置:
首页
>
政务公开
> 金安区三十铺镇
>
政策解读
索
引
号:
/202307-00029
信息分类:
政策解读
内容分类:
综合政务
发文日期:
2023-07-11
发布机构:
金安区三十铺镇
生成日期:
2023-07-11
来源单位:
金安区三十铺镇
生效时间:
废止时间:
政策咨询机关:
政策咨询电话:
0564-3836038
名
称:
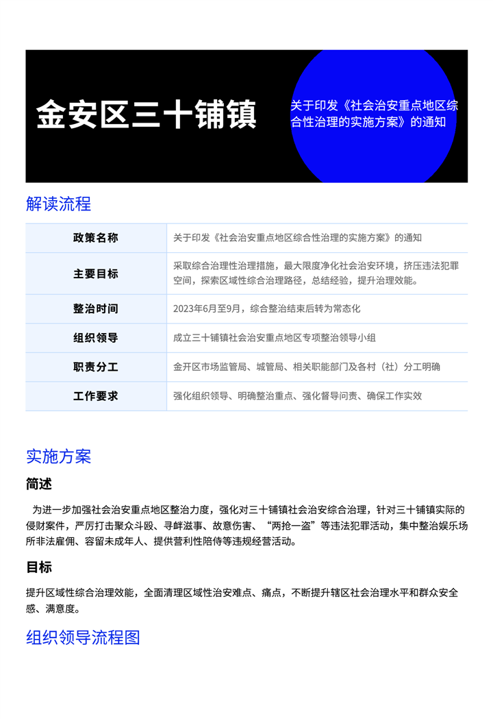
【图文解读】一图读懂关于印发《社会治安重点地区综合性治理的实施方案》的通知
文
号:
关
键
词:
【图文解读】一图读懂关于印发《社会治安重点地区综合性治理的实施方案》的通知
发布时间:2023-07-11 16:36
信息来源:金安区三十铺镇
阅读次数:
次
我要纠错
打印
【字体:
大
中
小
】
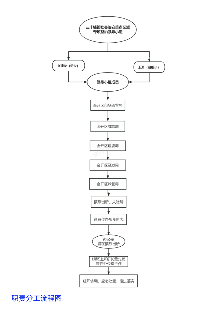
政策解读人:王勇(三十铺镇党委副书记)
政策咨询机关:三十铺镇人民政府
联系方式:0564-3836038
文件下载
政策咨询
如果您对该政策文件有疑问,可以拨打标题上方的电话咨询相关部门。
标签: