长辈版
无障碍
搜索输入框
智能问答
首页
领导之窗
办事服务
资讯中心
政务公开
解读回应
互动交流
政府数据
走进金安
首页
领导
办事服务
资讯
公开
解读
互动
数据
走进
当前位置:
首页
>
政务公开
> 金安区住建局
>
财政资金
>
年度财政预决算及“三公”经费情况
>
本部门 “三公”经费
索
引
号:
/202602-00011
信息分类:
本部门 “三公”经费
内容分类:
财政、金融、审计、统计,其他
发文日期:
2026-02-06
发布机构:
金安区住建局
生成日期:
2026-02-06
来源单位:
金安区住建局
生效时间:
废止时间:
名
称:
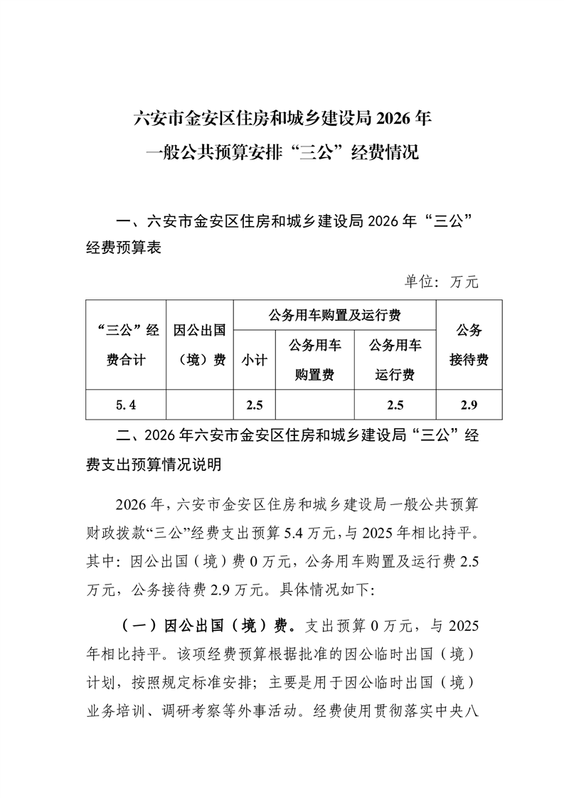
2026年六安市金安区住房和城乡建设局单位一般公共预算安排“三公”经费情况
文
号:
关
键
词:
2026年六安市金安区住房和城乡建设局单位一般公共预算安排“三公”经费情况
发布时间:2026-02-06 10:53
信息来源:金安区住建局
阅读次数:
次
我要纠错
打印
【字体:
大
中
小
】
文件下载
政策咨询
如果您对该政策文件有疑问,可以拨打标题上方的电话咨询相关部门。
标签: