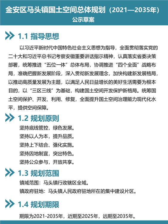
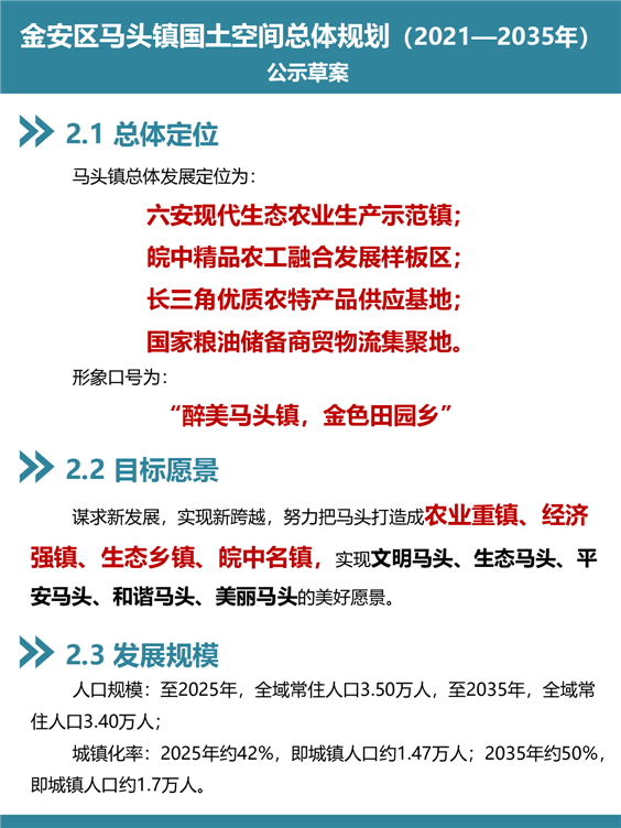
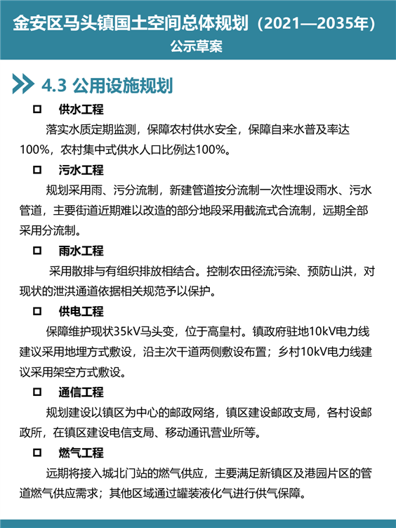
【公示】金安区马头镇国土空间总体规划(2021-2035年)草案批前公示
《六安市金安区马头镇国土空间规划划(2021-2035年)》批前公示,公示期为2025年3月5日——2025年4月5日。
如果对公示有异议,请于公示期内向有关单位反映。
1. 通过信函方式将意见邮寄至:马头镇人民政府。邮编:237157,来信请注明“公示意见”字样。
2. 形成书面材料签字或盖章传真至0564-2459588。
3. 通过电子邮件将意见发送至:407788049@qq.com
联系电话:0564-2459588。



























文件下载
标签:
皖公网安备 34150102000026号