【其他文件】六安市金安区木厂镇人民政府办公室关于印发《木厂镇消防安全风险隐患大排查大整治行动方案》的通知
木政办〔2024〕50号
各村(社)、镇安委会成员单位:
2024年10月19日5时许,淮南市潘集区架河镇王圩村发生一起火灾事故,共造成9人死亡、1人轻伤,教训十分深刻。为认真贯彻落实省委、省政府和市委、市政府主要负责同志批示要求,按照区安委办工作部署,结合我镇实际,从即日起至 12月底在全镇开展消防安全风险隐患大排查大整治行动(以下简称大行动),制定工作方案如下:
一、工作目标
深入贯彻习近平总书记关于安全生产和消防工作重要批示指示要求,紧盯重点领域、聚焦关键环节精准发力,多措并举综合施策,举一反三开展消防安全风险隐患大排查大整治行动,深入排查整改消防安全重大风险,全面抓好秋冬季消防安全工作,推动压实最未端火灾防范责任,坚决遏制火灾事故多发势头,坚决遏制较大以上和有影响火灾事故发生,为经济高质量发展提供坚实有力的消防安全保障。
二、整治范围
重点场所:高层建筑、医院、养老机构、宾馆酒店(饭店)、商超、集贸市场、劳动密集型企业、学校(含幼儿园)、仓储物流场所、危化品企业(场所)、公共文化娱乐场所、培训机构、合用场所、涉农企业等。
“小火亡人”多发场所:“厂中厂”、员工宿舍、学生宿舍、经营性自建房、群租房、“三合一”、“九小场所”、羽绒、服装、婚纱加工作坊等。
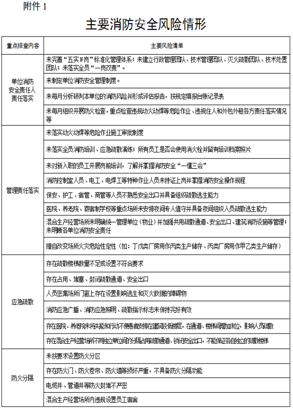
三、整治重点
(一)单位消防安全责任人责任落实不到位;
(二)单位场所管理责任落实不到位;
(三)安全疏散条件不足;
(四)防火分隔不满足要求;
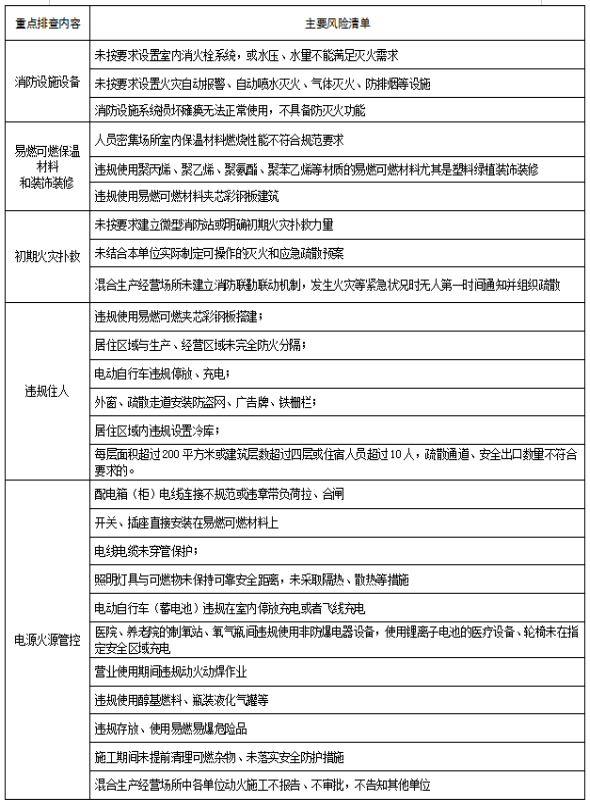
(五)消防设施设备故障损坏;
(六)违规使用易燃可燃保温材料和装饰装修;
(七)未建立初期火灾扑救力量;
(八)违规住人;
(九)电源火源管控不到位。
各村(社)、各镇直部门、相关成员单位可以结合辖区火灾特点和本单位实际,细化或拓展排查整治范围和重点问题。
四、主要工作措施
各村(社)、各镇直部门要高度重视此次行动,加强组织领导,要重点完成以下规定动作:1.开展一次本辖区、本单位及监管行业消防风险隐患自查;2.开展一次消防宣传教育培训;3.组织一次灭火救援应急疏散演练。
(一)压实监管责任
各村(社)、镇直各部门要加强对大整治行动工作的组织领导,分管负责同志要亲自带头抓、带头干,统筹推动各项工作,为排查整治取得实效提供坚实保障。
1.深入开展消防安全检查。对排查发现存在违规用火用电、违规储存使用易燃易爆危险品、违章动火施工、锁闭安全出口、占用消防车通道等情形的,应及时制止、劝阻。
2.落实隐患闭环管理。各村(社)、镇直各部门按照隐患整改要求,根据问题隐患清单、整改责任清单,落实隐患闭环管理措施。对检查执法过程中发现的重大消防安全风险隐患,要紧盯不放,督促单位坚决落实整改到位。
3.强化警示宣传教育。组织基层力量进村入户、上门提醒,广泛提示用火用电用气、易燃可燃物品管理、电动车停放充电等消防安全常识,提高群众安全防范意识和自防自救能力。
(二)强化行业部门监管责任
1.中心学校主要落实以下工作:
(1)加强对寄宿制学校、校外教育培训机构的学生宿舍、食堂厨房、疏散通道等重点部位的消防隐患排查整治。
(2)规范学校实验室危险化学品消防安全管理。
(3)加强对宿舍楼违规锁闭安全出口隐患问题的排查整治。
2.应急管理部门主要落实以下工作:
(1)加强工业企业的消防隐患排查整治,烟花爆竹、危险化学品领域的消防安全隐患整治。
(2)加强工贸企业在厂房违规改建、擅自分包转租形成“厂中厂”消防安全隐患整治。
(3)牵头严查非法动火作业,动火动焊未履行审批、持证上岗问题、现场管理等问题的排查整治;落实电气焊工作业教育培训工作。
3.派出所主要落实以下工作:
(1)重点监管“九小场所”消防安全、开展出租屋、群租房等场所消防安全检查和宣传教育。
(2)加强商场超市等商贸企业的消防隐患排查整治。
4.城管中队主要落实以下工作:
(1)督促物业服务企业对居民住宅区消防安全措施落实及隐患整改;
(2)联合派出所开展“三合一”场所消防安全排查整治,组织开展实施影响消防安全畅通的“开窗行动”。
5.民政办主要落实以下工作:
(1)加强特困人员供养、养老机构等社会福利机构的消防隐患排查整治。
(2)加强对留守儿童、独居孤寡老人等特殊群体的关心关爱措施,严防“小火亡人”。
(3)督促婚纱摄影场所及时打开锁闭的安全出口,拆除障碍物。
6.自规中心主要落实以下工作:
(1)加强施工工地、加强经营性自建房消防安全大整治。
(2)严厉打击整治因建筑市场违法违规行为导致的火灾隐患。聚焦未经消防审查擅自施工、未经消防验收擅自投入使用、擅自改变使用功能、擅自改变房屋结构和布局(含群租房等)、违法改扩建等违法违规行为,依法严肃查处。
(3)加强燃气经营单位的消防隐患排查整治,督促燃气经营单位在燃气使用场所加快安装燃气报警装置和紧急切断阀。
7.经济发展和农业农村服务中心(农综站):
(1)重点涉农企业消防安全监管,组织开展涉农企业农业消防安全隐患排查整治。
(2)开展涉农加工企业、机械线路老旧线路、公共配电设施设备等安全隐患排查整治,消防通道安全清理等。
8.新时代文明实践站主要落实以下工作:
(1)整治文化娱乐场所安全风险隐患,加强对大型文化活动的消防安全监管。
(2)严厉打击整治休闲娱乐等娱乐场所违法违规封堵消防安全门窗、消防通道行为。
9.卫生院主要落实以下工作:
(1)加强全镇医疗机构、托育机构的消防安全隐患整治。
(2)督促医疗机构及时打开锁闭的安全出口,拆除分隔物、障碍物,恢复原疏散条件。
10.镇安委会主要落实以下工作:
(1)统筹全镇消防安全风险隐患大排查大整治工作。
(2)联合行业主管部门,加强对人员密集场所、敏感特殊场所、混合生产经营场所等三类场所的监督检查力度。
(3)对检查发现的重大火灾隐患提请政府挂牌督办。对检查发现的违法行为,依法进行行政处罚;对涉嫌构成危险作业等犯罪的,依法移送司法机关追究刑事责任。
(4)针对消防隐患场所开展火灾事故警示教育宣讲活动,以案说法、以案明责,倒逼隐患整改落实。
其他部门也要采取“检查+指导”相结合的模式,牵头对本行业系统内管理的场所开展火灾风险自查,深入查找问题隐患,指导制定针对性提升举措,督促落实消防安全主体责任和人防物防技防措施。
(三)落实企业单位主体责任
社会单位要组织开展自查自改。社会单位消防安全责任人要全面落实消防安全法定职责,重点做好以下五项工作:
一是研究组织重大风险隐患排查整治,组织开展自查,建立《消防风险隐患场所台账》(附件2)。企业主要负责人每季度要带队开展1次检查(重点单位每月至少1次),并向辖区行业主管部门报告自查自改情况。
二是加强消防安全履职能力建设,建立消防安全管理团队,培养消防安全“明白人”,结合实际制修订消防安全制度,落实岗位消防安全责任,提高日常检查、隐患整改能力。
三是组织对动火等危险作业开展重点排查,组织开展1次全员安全警示教育活动,全面排查重点岗位人员责任落实情况。
四是组织对本企业生产经营项目和场所外包外租、转租情况开展1次全面排查,加强统一协调管理,明确各自消防安全责任。
五是结合实际和场所特点合理制修订灭火和应急疏散预案,并至少开展1次消防灭火和应急疏散演练(消防安全重点单位每半年至少1次)。
五、步骤阶段
(一)动员部署(2024年11月6日前)。各村(社)、镇直各部门要结合实际,细化行动排查整治范围和整治重点,进一步明确责任分工、建立工作机制,召开专题会议组织发动,对大行动作出具体安排。
(二)自查自改(2024年11月25日前)。各村(社)、镇直各部门要对照方案要求,督促企业或经营主体开展自查自改,建立消防安全风险隐患排查整治台账,列出问题隐患清单、整改责任清单,隐患整改期间,制定并严格落实安全管理措施,严防发生火灾。
(三)检查整改(2024年12月10日前)。各村(社)、各行业部门要组织力量深入开展执法检查,依法严格查处火灾隐患和违法行为。对整改影响公共安全、整改难度大的,要组织相关部门联合执法、综合治理,提请政府协调解决。并于2024年12月10日前将《消防风险隐患场所台账》报送镇安委会办公室。
(四)集中整治阶段(2024年12月10日至12月30日)。聚焦消防安全重大风险隐患和检查事项,深入单位场所开展执法检查,严查火灾隐患和违法行为。对严重危害公共安全、整改难度较大的,要会同相关职能部门协调解决,推动部门齐抓共管。
(五)总结提高(2024年12月30日前)。各部门要全面总结评估大行动取得的成效,系统梳理经验做法,积极推动互学互鉴,建立健全完善消防安全治理长效机制。
六、工作要求
(一)强化组织领导。镇直相关单位要结合实际组建行业部门工作专班,建立信息报送、调度通报、督办交办、重点约谈等工作机制,及时协调解决存在的突出问题,统筹推进大整治行动。
(二)严格督导检查。各村(社)要坚持问题导向,定期研究工作任务推进落实情况,及时解决重点难点问题。镇安委会办公室负责大行动总协调,要加大检查指导力度,对问题突出的单位集中督办,严格责任倒查。
(三)强化制度建设。要坚持边整治、边总结,在推进消防安全风险隐患排查整治的同时,分析共性问题,研究治本之策,建立健全防范化解重大消防安全风险机制,提升整体消防安全治理水平。
各部门请于12月28日前将此次大排查大整治行动工作总结报镇安委会办公室。
附件:
主要消防安全风险情形
消防风险隐患场所台账
金安区木厂镇人民政府办公室
2024年11月6日


附件2
消防风险隐患场所台账
单位: 填表人: 统计时间:
|
名称 |
地址 |
责任人 |
消防风险隐患情形 |
整改措施 |
整改时限 |
备注 |
|
|
|
|
|
|
|
|
|
|
|
|
|
|
|
|
|
|
|
|
|
|
|
|
|
|
|
|
|
|
|
|
|
|
|
|
|
|
|
|
|
|
|
|
|
|
|
|
填表说明:场所具有重大风险隐患,应据实填写,否则留空。重大火灾隐患均为重大风险隐患,隐患虽然未达到重大火灾隐患标准,但严重危及公共安全的,也应当填写。
皖公网安备 34150102000026号