长辈版
无障碍
搜索输入框
智能问答
首页
领导之窗
办事服务
资讯中心
政务公开
解读回应
互动交流
政府数据
走进金安
首页
领导
办事服务
资讯
公开
解读
互动
数据
走进
当前位置:
首页
>
政务公开
> 金开区(示范园区)管委
>
管委会重点工作落实
>
进展与完成
索
引
号:
NK00101071100/201707-005
信息分类:
进展与完成
内容分类:
农业、林业、水利
发文日期:
2017-07-14
发布机构:
金开区(示范园区)管委
生成日期:
2017-07-14
来源单位:
六安集中示范园区信息公开
生效时间:
废止时间:
名
称:
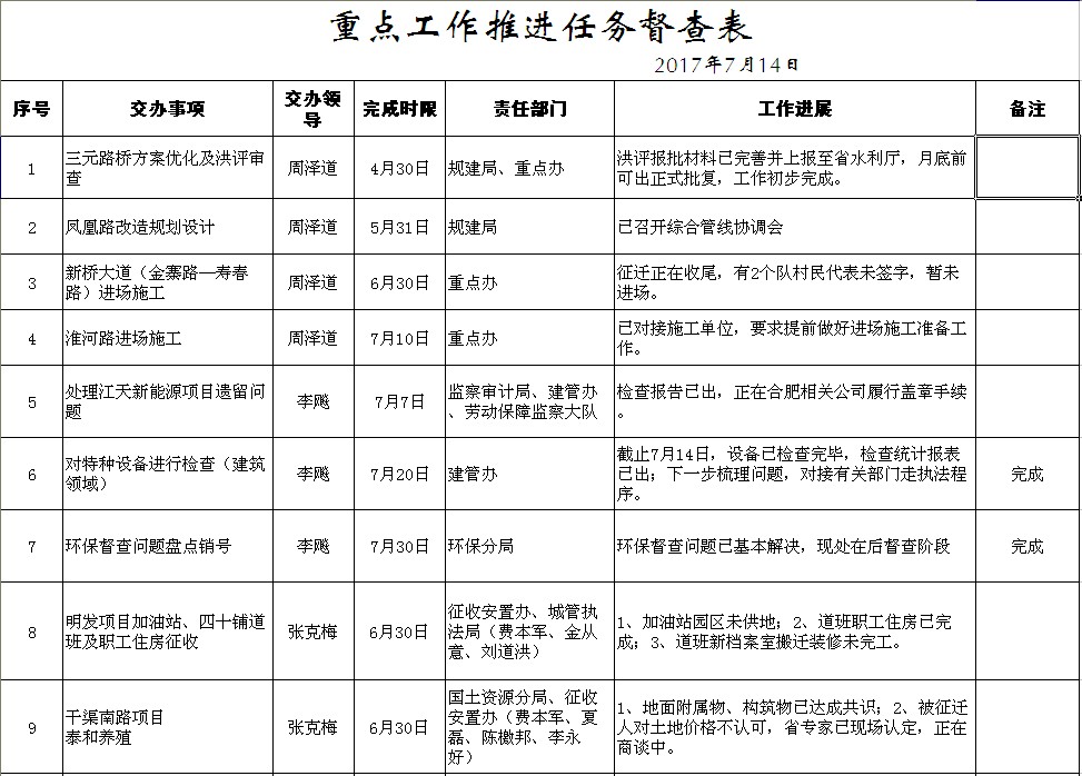
示范园区重点工作推进任务进展情况通报表
文
号:
关
键
词:
三元路桥
示范园区重点工作推进任务进展情况通报表
发布时间:2017-07-14 05:25
信息来源:六安集中示范园区信息公开
阅读次数:
次
我要纠错
打印
【字体:
大
中
小
】
文件下载
政策咨询
如果您对该政策文件有疑问,可以拨打标题上方的电话咨询相关部门。
标签: