长辈版
无障碍
搜索输入框
智能问答
首页
领导之窗
办事服务
资讯中心
政务公开
解读回应
互动交流
政府数据
走进金安
首页
领导
办事服务
资讯
公开
解读
互动
数据
走进
当前位置:
首页
>
政务公开
> 金开区(示范园区)管委
>
公共资源配置
>
土地征收
>
征收公告
索
引
号:
12341402MB11182382/202502-00013
信息分类:
征收公告
内容分类:
综合政务
发文日期:
2025-04-15
发布机构:
金开区(示范园区)管委
生成日期:
2025-04-15
来源单位:
金安经济开发区
生效时间:
废止时间:
名
称:
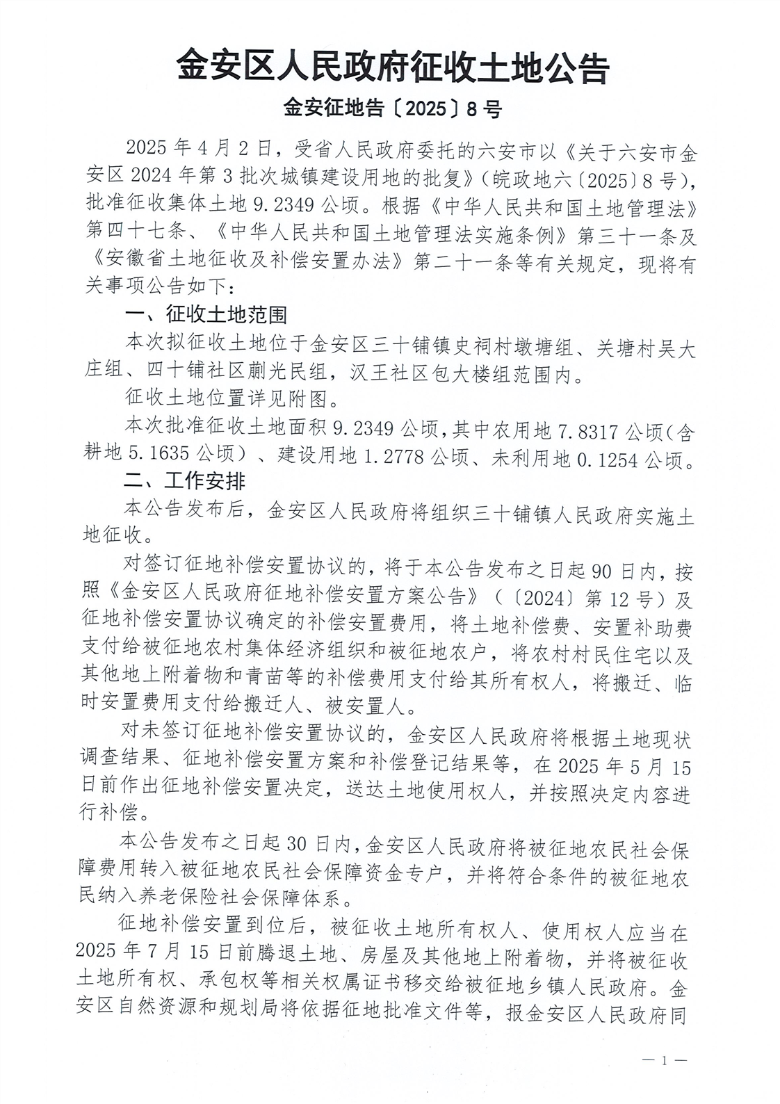
金安区人民政府征收土地公告(金安征地告〔2025〕8号)
文
号:
关
键
词:
金安区人民政府征收土地公告(金安征地告〔2025〕8号)
发布时间:2025-04-15 10:39
信息来源:金安经济开发区
阅读次数:
次
我要纠错
打印
【字体:
大
中
小
】
文件下载
政策咨询
如果您对该政策文件有疑问,可以拨打标题上方的电话咨询相关部门。
标签: