【公示】《金安区椿树镇国土空间总体规划(2021-2035年)》(公示草案)社会公示公告意见征集
根据《中共中央国务院关于建立国土空间规划体系并监督实施的若干意见》《安徽省自然资源厅关于进一步加强国土空间规划编制工作的通知》等文件要求,六安市金安区椿树镇人民政府组织编制了《六安市金安区椿树镇国土空间总体规划(2021-2035年)》(以下简称《规划》),目前已形成《规划》草案。为广泛征求并听取社会公众意见,进一步提高规划成果质量,现将《规划》公示草案向社会公开公示,欢迎社会各界积极参与,提出宝贵意见与建议!
一、公示时间
2025年2月26日—2025年3月28日,为期30天。
二、意见反馈方式
社会各界可以通过邮寄、电话和发送电子邮箱方式提出宝贵意见。来信来函请于信封或邮件标题标注“椿树镇国土空间总体规划意见建议”字样。
邮寄地址:六安市金安区椿树镇人民政府
联系电话:0564-2591414
联系人:朱家东
电子邮箱:2627871523@qq.com
《六安市金安区椿树镇国土空间总体规划(2025-2035年)》起草说明
一、制定的背景和依据
1.制定的必要性和可行性。建立国土空间规划体系并监督实施,将主体功能区规划、土地利用规划、城乡规划等空间规划融合为统一的国土空间规划,实现“多规合一”,是党中央、国务院作出的重大决策部署。《椿树镇国土空间总体规划(2021-2035年》是推动椿树镇实现第二个百年奋斗目标而制定的空间发展蓝图和战略部署,是全镇国土空间保护、开发、利用、修复和指导各类建设的行动纲领,是编制村庄规划、详细规划、相关专项规划和开展各类开发保护活动、实施国土空间用途管制的基本依据。
2.制定依据。《安徽省自然资源厅关于进一步加强国土空间规划编制工作的通知》皖自然资规划函〔2023〕5号
二、主要内容
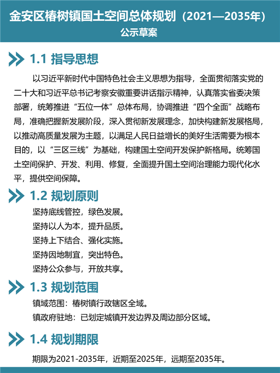
1.指导思想。坚持以习近平新时代中国特色社会主义思想为指导,深入贯彻落实党的二十大精神,统筹推进“五位一体”总体布局,协调推进“四个全面”战略布局。坚持以人民为中心,一切从实际出发,立足新发展格局,构建高质量发展的国土空间保护开发格局。
2.规划原则。以习近平生态文明思想为根本遵循,围绕国家生态文明建设总体目标,以资源环境承载能力和国土空间开发适宜性评价为基础,划定国土空间保护底线,明确自然资源利用上限,优先布局关系区域生态安全、粮食安全、环境安全、经济安全和文化传承的国土空间,积极协调人、地、产、城、乡关系,促进形成绿色发展导向的国土空间格局。积极推进区域协调发展,坚持民生福祉优先,充分考虑经济社会发展目标和发展阶段,防范自然灾害,改善农村人居环境,提升农村基础设施通达度和基本公共服务均等化水平。坚持“多规合一”,整体谋划国土空间开发保护,坚持问题导向、治理导向,针对性制定规划方案和措施。建设并不断提升完善国土空间规划“一张图”实施监督信息系统,推进国土空间治理数字化转型,实现共建共治共享。
3.规划期限。本规划期限为2021—2035年,近期至2025年,远期至2035年。
4.规划范围与层次。本规划分为镇域范围和镇人民政府驻地规划范围两个空间层次。镇域包括18个行政村,1个社区。镇人民政府驻地规划范围以镇政府驻地以空间上集中连片的建设用地为规划范围。
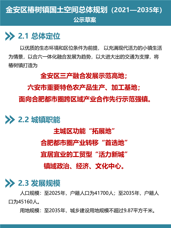
5.总体定位。以优质的生态环境和区位条件为前提,以充满现代活力的小镇生活为情景,以合六一体化融合发展为趋势,以大进大出的交通为支撑,将椿树镇打造为金安区三产融合发展示范高地,六安市重要特色农产品生产、加工基地:面向合肥都市圈跨区域产业合作先行示范强镇。
























皖公网安备 34150102000026号