长辈版
无障碍
搜索输入框
智能问答
首页
领导之窗
办事服务
资讯中心
政务公开
解读回应
互动交流
政府数据
走进金安
首页
领导
办事服务
资讯
公开
解读
互动
数据
走进
当前位置:
首页
>
政务公开
>
重大建设项目
>
栖凤苑安置小区配建幼儿园装饰装修工程(室内)
>
质量安全
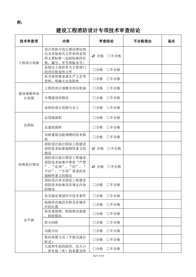
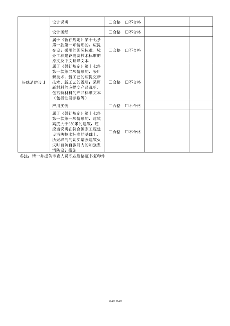
栖凤苑安置小区配建幼儿园装饰装修工程(室内)的消防设计技术审查意见书
发布日期:2023-03-08 17:06
信息来源:金安区政府办
浏览量:
我要纠错
【字体:
大
中
小
】
标签:
扫一扫在手机打开当前页
打印本页
关闭窗口
关联信息